Lekce 4 - Aplikace pro Linux Ubuntu
V minulé lekci, Základy práce v Linuxu Ubuntu, jsme si ukázali základní práci s Linuxem Ubuntu, vyzkoušeli kde se nastavuje, s Nautilem prozkoumali adresářovou strukturu a popsali si vybrané aplikace.
Dnešní lekce je věnována aplikacím. Získáme přehled alternativ programů z Windows, které můžeme v Ubuntu používat a provádět tak v systému běžné úkony, na které jsme zvyklí. Aplikace jsem rozdělil do několika kategorií.
Pár slov na úvod
Aplikační menu
Aplikační menu, jak ho známe z Windows, je v Linuxu
skryté v horní liště a zobrazí se pouze tehdy, když na ni
najedeme myší. Dost dlouho mi trvalo, než jsem na to přišel a do té doby
jsem nemohl s aplikacemi pracovat 
Skryté menu:

Odkryté menu:

Instalace aplikací
Jak jsme si již zmínili minule, aplikace instalujeme přes Centrum softwaru pro Ubuntu. Nainstalovaná aplikace se většinou objeví rovnou v launcheru nebo ji můžeme spustit přes klávesu Windows. Vyhledávání je v pravém horním rohu:

Počet aplikací
Pro Linux existuje na první pohled obrovské množství aplikací. Po bližším prozkoumání ovšem zjistíte, že těch opravdu kvalitních je velmi po skromnu, což jsme podle podílu Linuxu na desktopu i očekávali. Když budete trpěliví, tak po chvíli hledání naleznete vše co potřebujete. Napsání dnešního dílu mi trvalo několik dní, protože jsem všechny aplikace opravdu zkoušel. Dokáži si představit, že bych v Ubuntu vážně pracoval.
Pojďme si tedy uvést několik nejdůležitějších aplikací pro běžnou práci s PC.
Dokumenty
LibreOffice
LibreOffice jsme si již zmiňovali, je v Ubuntu v základu. Umí naprostou většinu věcí jako MS Office, i když nevypadá tak hezky a některé nástroje se nepoužívají tak snadno. LibreOffice používám i ve Windows, jelikož občas potřebuji upravit/vytvořit nějaký dokument a MS Office by se mi nevyplatilo kupovat. Docela jsem si na ně zvykl. Základní aplikace se jmenují writer (obdoba Wordu), calc (obdoba Excelu) a impress (obdoba PowerPointu):



gedit
Gedit je chytrý textový editor, ve kterém si můžeme psát poznámky nebo editovat zdrojové kódy. Podporuje zvýrazňování syntaxe a záložky:

Outlook
Pokud nepoužíváte cloudové aplikace a hledáte náhradu za MS Outlook, můžete zkusit Evolution nebo Mozilla ThunderBird.
Komunikátory
Skype
Skype z nějakého důvodu není v repositáři a musí se přidat pomocí updatu nebo přes terminál. Linuxová verze je oproti té Windowsové výrazně ořezaná, ale funguje:

Empathy
Komunikátor podporující hlavně protokol Jabber (Facebook, Google Talk), dále také ICQ a další:

Internet
Mozilla Firefox
Firefox je výchozím prohlížečem v Ubuntu. Zajímavé je, že ačkoli je na Windows v porovnání s Chrome pomalý a pro mne nepoužitelný, v Linuxu funguje úplně jinak a jsem s ním velmi spokojen:

FileZilla
Pro práci s FTP se hodí klient FileZilla:

Práce s archivy
Ubuntu obsahuje v základu aplikaci Archive Manager (správa archivů), který vám otevře soubory zip a další archivy. Formát RAR je nesvobodný a proto zde není. V reálu se však velmi často používá a proto nainstalujeme aplikaci unrar pomocí Centrum softwaru pro Ubuntu. Po instalaci s rary dokáže Správa archivů již pracovat:

Grafika
Eye of GNOME
K prohlížení obrázků v Ubuntu nalezneme výchozí aplikaci Eye of GNOME (Prohlížeč obrázků):

GIMP
Pro editaci obrázků a fotografií je asi nejlepším nástrojem GIMP. Je to pokročilý bitmapový editor, který umí i vrstvy, nabízí spoustu nástrojů, filtrů a efektů a to jak pro editaci fotografií, tak pro kreslení:

V horní liště si v nabídce Okna přepněte režim na jedno okno, výchozí koncepce programu se totiž nějak neslučuje se zbytkem světa. Schopnosti GIMPu jsou velmi slušné, bohužel pokud jste někdy používali Photoshop, tak vám uživatelské rozhraní GIMPu přijde nepohodlné a jeho vývojáři prostředí směrem k populárnímu Photoshopu upravovat příliš nechtějí, což je škoda, protože by tak mohl být mnohem populárnější. I když jsem s GIMPem chtěl několikrát opravdu pracovat, vždy jsem od něj odešel. Pro Linux existuje ještě Pinta (obdoba Paint.NET z Windows), která však na mém Ubuntu bohužel nefunguje.
InkScape
Vektorový editor grafiky se vším, co je třeba:

Blender
Blender je profesionální editor 3D grafiky a 3D animací. Bohužel opět platí, že má oproti všem ostatním nástrojům (například 3D Studiu Max) úplně odlišné ovládání. Pokud hledáte 3D CAD, tak pod Linuxem běží například VariCad:

Adobe Photoshop
Legendární Photoshop pro Linux bohužel nevychází, ale lze ho pod ním provozovat pomocí Wine (viz. další díly).
Video a zvuk
Totem
Totem je výchozí přehrávač videí, který podporuje základní kodeky a titulky:


Rhythmbox
Přehrávání hudby a internetových rádií zajišťuje již nainstalovaná aplikace Rhythmbox:

Audacity
Pro nahrávání, skládání a editaci audia se nabízí aplikace Audacity:

Programování
Geany
Geany je jednoduché a rychlé IDE pro různé programovací jazyky (Java, C, PHP a tak dále). Kromě zvýrazňování syntaxe nabízí seznam symbolů, autocomplete a další užitečné funkce:

NetBeans
NetBeans je těžší kalibr pro programování v mnoha jazycích jako jsou zejména Java, PHP nebo C++. Osobně mi nesedí ergonomií a je dosti pomalé, takže raději používám IDE od JetBrains (PHPStorm, IntelliJ IDEA a podobně). NetBeans jsou v centru softwaru z nějakého důvodu ve starší verzi. Aplikaci musíte stáhnout na webu a nainstalovat z terminálu jako binární balík. Postup je docela komplikovaný, proto ho nebudu rozebírat a odkáži například na návod na sysads:

MonoDevelop
Pokud programujete v C# .NET, můžete teoreticky programovat v MonoDevelop. Prakticky to však nemá absolutně žádný smysl, jelikož v reálu budete potřebovat ovládat Visual Studio a používat spoustu dalších nástrojů, které MonoDevelop nemá. Když používáte Linux a chcete rozumně programovat, tak se musíte přesunout například na Javu, která je C# velmi podobná:

Systém
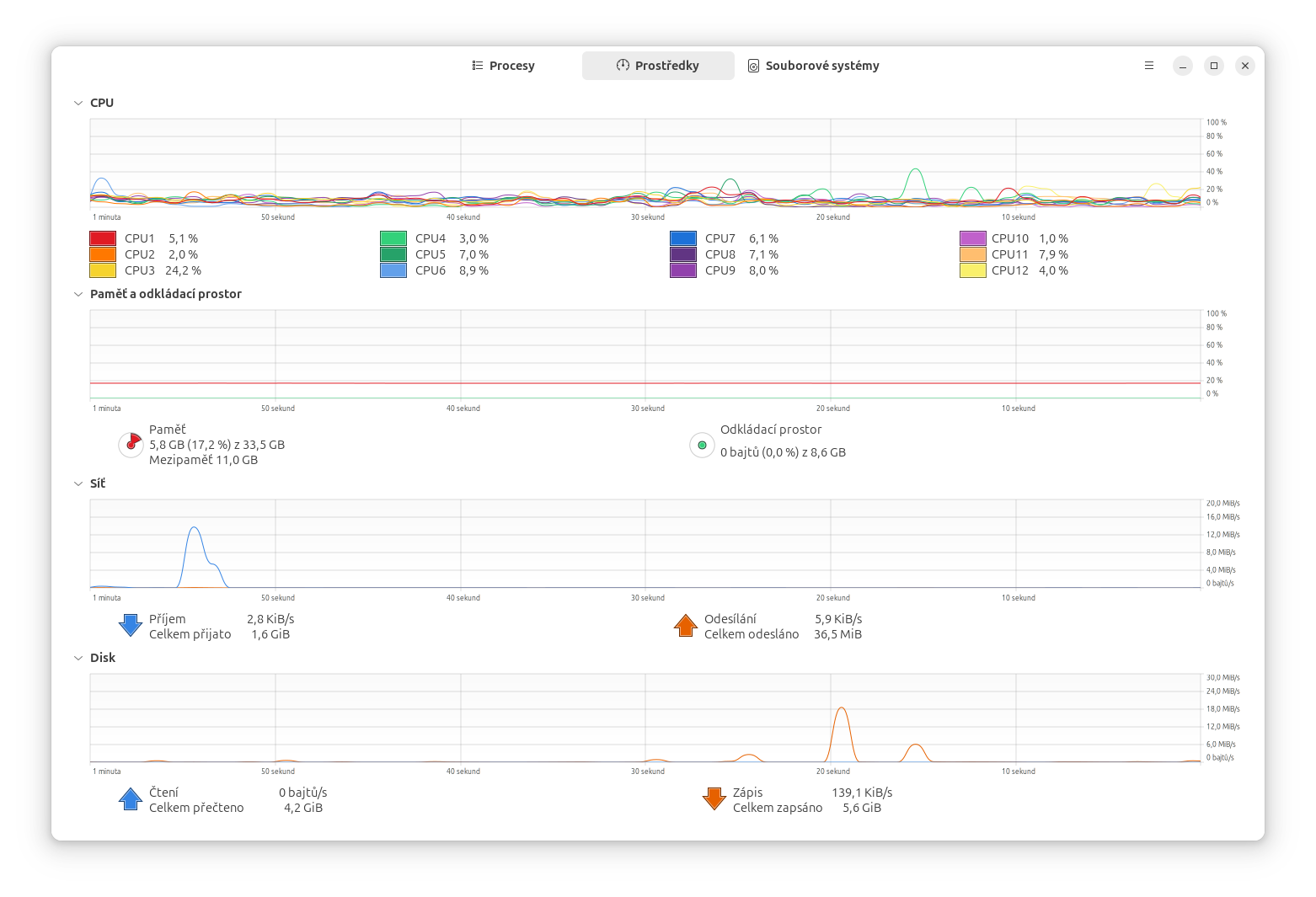
gnome-system-monitor
Obdobou Task manageru (správce úloh) z Windows je zde aplikace GNOME System Monitor. Umožňuje spravovat procesy a monitoruje využití hardwaru:


xkill
Xkill je systémová utilita, která je v Ubuntu od základu. Po jejím spuštění (Alt + F2 a xkill) se kurzor myši změní v křížek a po kliknutí ukončí (zabije) proces nějakého okna. To je velmi užitečné hlavně když nějaká aplikace přestane reagovat.
V příští lekci, Windows aplikace v Linuxu - Virtualizace a Wine, si ukážeme, jak pomocí aplikací VirtualBox a Wine spustit aplikace z Windows na Linuxu Ubuntu.

David se informační technologie naučil na